Klotho protein, fibroblast growth factor 23, and sclerostin in chronic heart failure: literature review
- Authors: Alieva A.M.1, Reznik E.V.1, Kotikova I.A.1, Nikitin I.G.1
-
Affiliations:
- Pirogov Russian National Research Medical University
- Issue: Vol 15, No 1 (2024)
- Pages: 41-53
- Section: Reviews
- Submitted: 05.01.2024
- Accepted: 31.01.2024
- Published: 10.04.2024
- URL: https://cardiosomatics.ru/2221-7185/article/view/625473
- DOI: https://doi.org/10.17816/CS625473
- ID: 625473
Cite item
Full Text
Abstract
Chronic heart failure (CHF) is a global medical, social, and economic problem. It is a syndrome caused by imbalanced neurohumoral regulation of the cardiovascular system, which is accompanied by impaired systolic and/or diastolic function of the heart. Currently, the search and study of new biological markers that can help in the early diagnosis of CHF, serve as a laboratory tool for assessing treatment effectiveness, or be used as prognostic markers and risk stratification criteria are ongoing. Researchers focused on studying the role of Klotho protein, fibroblast growth factor 23 (FGF23), and sclerostin in patients with CHF. Klotho expression decreases as the body ages, and impaired production has been reported in various aging-related diseases. The FGF23 / Klotho axis plays a key regulatory role in cardiovascular pathology. Laboratory, clinical, and genetic studies have suggested that sclerostin is associated with heart disease, although available data are not entirely consistent. Clinical work conducted on the study of the Klotho protein, FGF-23, and sclerostin indicates the potentially important diagnostic and prognostic significance of their analysis in patients with CHF. Thus, more studies of the issues related to serial testing of these biological markers, including in the aspect of the multibiomarker model, are needed.
Full Text
ОБОСНОВАНИЕ
Хроническая сердечная недостаточность (ХСН) является важной медицинской, социальной и экономической проблемой [1, 2]. Она представляет собой своеобразный финал сердечно-сосудистого континуума и характеризуется значительным ростом летальности [1]. Сердечная недостаточность (СН) — это клинический синдром с симптомами и/или признаками, вызванными структурной и/или функциональной аномалией сердца и подтверждёнными повышенным уровнем натрийуретического пептида (BNP) и/или объективными признаками лёгочного или системного застоя [3]. По фракции выброса (ФВ) левого желудочка (ЛЖ) пациентов с СН подразделяют на лиц с СН со сниженной ФВ (HFrEF; ФВ ЛЖ ≤40%), с СН с умеренно сниженной ФВ (HFmrEF; ФВЛЖ 41–49%), с СН с сохранённой ФВ (HFpEF; ФВ ЛЖ ≥50%) и с СН с улучшенной ФВ (HFimpEF; базовая ФВ ЛЖ ≤40%, увеличение от базового значения ФВ ЛЖ на ≥10 пунктов, второе измерение ФВ ЛЖ >40%) [3]. В последние десятилетия зарегистрирован рост распространённости хронической болезни почек (ХБП) у пациентов, страдающих ХСН [4]. С одной стороны, ХБП — известная сопутствующая патология при ХСН, которая ассоциируется со снижением выживаемости, с другой — сердечно- сосудистые осложнения являются основной причиной летальности при ХБП [4].
Поиск сердечно-сосудистых лабораторных биологических маркёров, анализ патофизиологической роли и изменения их концентрации при разных вариантах лечения позволили понять многие патогенетические особенности развития и течения ХСН [3, 5]. В настоящее время интерес исследователей сосредоточен на изучении роли белка Klotho, фактора роста фибробластов 23 (FGF23) и склеростина у пациентов с ХСН. Интенсивность экспрессии Klotho снижается с возрастом, дефекты его экспрессии были зарегистрированы при различных заболеваниях, связанных со старением [6–9]. Накопленные данные свидетельствуют о том, что ось FGF23 / Klotho играет ключевую регуляторную роль при сердечно-сосудистых заболеваниях (ССЗ) [10–14]. Предполагается, что использование Klotho может лежать в основе новых терапевтических стратегий и подходов к диагностике [7]. Триангуляция результатов экспериментальных, клинических и генетических исследований позволяет предположить, что склеростин связан с ССЗ, хотя полученные данные не совсем согласуются друг с другом [10].
Цель работы — проанализировать исследования, посвящённые изучению Klotho, FGF23 и склеростина у пациентов с ХСН.
МЕТОДОЛОГИЯ ПОИСКА ИСТОЧНИКОВ
В статье представлен обзор актуальных публикаций, проведён анализ литературных источников, включивший все релевантные публикации до 25.12.2023 в базах данных и электронных библиотеках PubMed (MEDLINE), eLibrary, Google Scholar, Science Direct. Глубина поиска составила 26 лет. Проведено изучение публикаций по следующим ключевым словам: «биологические маркёры», «сердечно-сосудистые заболевания», «белок Клото», «фактор роста фибробластов 23», «склеростин», «biological markers», «cardiovascular diseases», «Klotho protein», «fibroblast growth factor 23», «sclerostin». Всего было проанализировано 188 работ, из которых было отобрано 60 источников (наиболее актуальные экспериментальные, клинические исследования и обзоры литературы).
ОБСУЖДЕНИЕ
Белок Klotho при хронической сердечной недостаточности
В 1997 году был обнаружен белок, замедляющий процессы старения. Его назвали Klotho, в честь богини древнегреческой мифологии, прядущей нить жизни [6]. Klotho представляет собой белок с молекулярной массой 140 кДа; ген этого белка локализован на хромосоме 13q12 и состоит из 5 экзонов [7, 8]. Klotho в основном экспрессируется в дистальных извитых канальцах почек и сосудисто- эпителиальном сплетении желудочков головного мозга; в более низких концентрациях Klotho обнаружен и в сердце [7, 9]. Идентифицировано 3 изоформы Klotho (α, β и γ), все они являются однопроходными трансмембранными белками [7, 9]. Белок Klotho состоит из большого внеклеточного домена и короткого С-концевого внутриклеточного участка [7, 9]. Внеклеточный домен, в свою очередь, состоит из 2 повторяющихся последовательностей, называемых KL1 и KL2; α-Klotho, β-Klotho содержат домены KL1 и KL2, γ-Klotho — только домен KL1 [9]. Klotho может существовать как мембраносвязанный корецептор для FGF23 или как растворимый эндокринный медиатор со многими функциями [9, 12–14]. При протеолитическом расщеплении металлопротеазами ADAM10 / ADAM17 происходит высвобождение растворимой формы Klotho (s-Klotho), являющейся основной [9, 13].
Klotho взаимодействует с рецепторами фактора роста фибробластов (FGFR), чаще с FGFR1c, через расширение своего домена KL2. FGF23 вставляется в канавку, образованную компонентами KL1, KL2 и FGFR [9]. Мембрано-связанные и растворимые формы могут как связываться с FGFR1c, так и функционировать как корецепторы [9, 15]. Эти молекулярные взаимодействия создают сайт связывания FGF23 с высоким сродством [9]. Активированные сигналы FGFR ассоциированы с несколькими сигнальными путями: ERK (регулируемая внеклеточным сигналом протеинкиназа), MAPK (митоген-активируемая протеинкиназа), PI3K (фосфоинозитид-3-киназа), PKC (протеинкиназа) С, PL (фосфолипаза) Cγ [9].
FGF23 связывается с Klotho / FGFR1c в почечных канальцах, увеличивает экскрецию фосфатов, регулирует метаболизм витамина D и увеличивает реабсорбцию кальция [9]. Klotho связывается с рецептором трансформирующего фактора роста β (TGF-β) и блокирует его [9, 16]. Klotho ингибирует активацию ядерного фактора каппа-би (NF-κB), предотвращая ядерную транслокацию активной формы [9, 16]. Также он усиливает передачу сигналов в пути Nrf2 (ядерный фактор 2, родственный эритроидному фактору 2), индукцию нескольких антиоксидантных ферментов [9, 16]. Klotho блокирует передачу сигналов рецептора инсулиноподобного фактора роста 1 (IGF-1), это увеличивает активацию белков FoxO (семейство факторов транскрипции, которые играют важную роль в регуляции экспрессии генов, участвующих в росте, пролиферации, дифференцировке и долголетии клеток) и антиоксидантных реакций [9, 16]. Klotho также блокирует активацию Wnt-пути (один из внутриклеточных сигнальных путей, регулирующих эмбриогенез и дифференцировку клеток), связываясь с растворимыми Wnt-лигандами [9, 16]. Интенсивность экспрессии Klotho усиливается активацией рецептора, активируемого пероксисомными пролифераторами (PPAR-γ), а также стимуляцией глюкагоноподобного пептида-1 (GLP-1) и γ-аминомасляной кислоты, но подавляется ангиотензином (Ang) II [9, 16].
У грызунов с инсерционной мутацией в области промотора гена белка Klotho было выявлено ранее старение [6]. Гиперэкспрессия гена белка Klotho увеличивала продолжительность жизни у грызунов, что позволяет предположить, что он может функционировать как ген-супрессор старения [17]. Экспрессия Klotho снижается с возрастом; снижение содержания Klotho в крови, по-видимому, одинаково у мужчин и женщин [18]. Низкий уровень Klotho в крови ассоциирован с повышенной летальностью от всех причин [19]. Дефицит Klotho связан со многими возрастными заболеваниями. Как указано на рис. 1, пониженное содержание Klotho ассоциировано с гиперфосфатемией, хронической почечной недостаточностью, множественными ССЗ, нейродегенеративными заболеваниями, злокачественными новообразованиями, лёгочным фиброзом, хронической обструктивной болезнью лёгких (ХОБЛ), заболеваниями костей и сахарным диабетом (СД) [7, 9, 11, 13].
Рис. 1. Связь дефицита белка Klotho с различными заболеваниями. Примечание. ХБП — хроническая болезнь почек, ХОБЛ — хроническая обструктивная болезнь лёгких.
Fig. 1. Relationship between Klotho protein deficiency and different diseases. Note. ХБП — chronic kidney disease, ХОБЛ — chronic obstructive pulmonary disease.
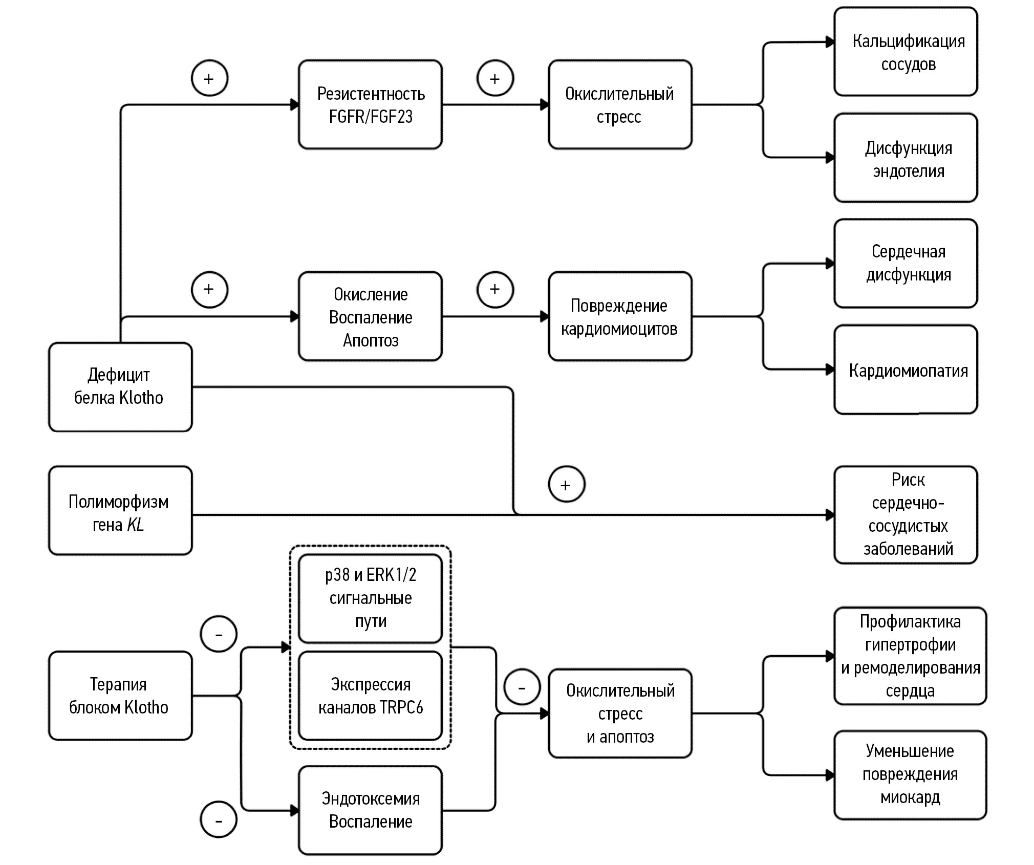
Дефицит Klotho в сосудах приводит к их кальцификации. Это связано с резистентностью FGFR / FGF23, которая, в свою очередь, приводит к подавлению антикальцифицирующего эффекта FGF23 [9, 21]. Ослабленная экспрессия Klotho в стенке сосуда снижает продукцию оксида азота (NO) и увеличивает образование активных форм кислорода (ROS) [9, 20, 21]. Таким образом, дисбаланс Klotho / FGF23 приводит к окислительному стрессу и дисфункции эндотелия. При истощении Klotho отмечается усиление прооксидативных, провоспалительных, проапоптотических процессов и повреждение кардиомиоцитов [9, 20, 21]. Дефицит Klotho и полиморфизмы его гена являются факторами риска развития ССЗ [9, 20, 21]. Возникновение гипертрофии сердца и его ремоделирование при дефиците Klotho обусловлено окислительным стрессом. Это вызвано активацией сигнальных путей p38 (митоген-активируемая протеинкиназа) и ERK1/2 (киназы 1/2, регулируемые внеклеточными сигналами), а также гиперэкспрессией транзиторного рецепторного потенциального канала 6 (TRPC6) в сердце [9, 20, 21]. Лечение Klotho уменьшает выраженность воспаления, а также образование ROS, апоптоз, митохондриальную дисфункцию, фиброз и гипертрофию [9, 20, 21]. Схематическое изображение возможных эффектов белка Klotho в сердце представлено на рис. 2.
Рис. 2. Сердечно-сосудистые эффекты белка Klotho. Примечание. Klotho, KL — клото, ERK1/2 — киназы 1/2, регулируемые внеклеточными сигналами, p38 — митоген-активируемая протеинкиназа, FGF23 — фактор роста фибробластов 23, FGFR — рецептор фактора роста фибробластов 23, TRPC6 — транзиторный рецепторный потенциальный канал.
Fig. 2. Cardiovascular aspects of Klotho protein. Note. Klotho, KL — klotho, ERK1/2 — kinase 1/2, regulated by extracellular signals, p38 — mitogen-activated protein kinase, FGF23 — fibroblast growth factor 23, FGFR — fibroblast growth factor receptor 23, TRPC6 — transient receptor potential channel.
Согласно данным Y. Wang и соавт., Klotho может улучшить функцию сердца при старении, уменьшить окислительный стресс, воспаление и апоптоз, стимулируя поляризацию макрофагов M2a / M2c посредством ингибирования пути TLR4 (толл-подобный рецептор 4) / Myd88 (белок 88 миелоидной дифференцировки первичного генного ответа) / NF-κB [22]. X. Li и соавт. установили, что рекомбинантный Klotho подавлял воспалительную реакцию в миокарде у старых мышей с эндотоксемией, что приводило к восстановлению функции сердца [23]. J. Ding и соавт. продемонстрировали, что Klotho значительно ингибировал индуцированную Ang II экспрессию белка TGF-β1 в кардиомиоцитах и фибробластах сердца [24]. Эксперименты in vitro показали, что индуцированная Ang II гипертрофия кардиомиоцитов, а также пролиферация и активация фибробластов сердца заметно ингибировались Klotho [24]. Кроме того, Klotho уменьшал индуцированную Ang II экспрессию FGF23 in vivo и in vitro [24]. Klotho снижал содержание TGF-β1 в почечных тканях мышей, которым вводили Ang II [24]. K. Wang и соавт. показали, что Klotho оказывает кардиопротекторное действие при СН путём индукции аутофагии [ингибирование сигнального пути PI3K / AKT (протеинкиназа В) / mTOR (протеинкиназа серин-треониновой специфичности)] [25]. Согласно данным S. Kamel и соавт., ингибирование сигналов Klotho в сердце может усугубить кардиотоксичность, вызванную циклофосфамидом [26]. Исследование X. Zhuang и соавт. продемонстрировало, что Klotho уменьшает кардиотоксичность, вызванную доксирубицином, за счёт подавления апоптоза при участии белка, отвечающего за запуск митохондриального деления и участвующего в механизмах митохондриально-зависимого апоптоза (Drp1) [27].
W. Chen и соавт. обнаружили, что антиапоптотическая функция Klotho в кардиомиоцитах H9c2, обработанных изопротеренолом (ISO), не зависит от FGF23 in vitro. In vivo индуцированный ISO фиброз сердца и апоптоз уменьшались при лечении Klotho. Более того, при лечении Klotho увеличивалось число эндотелиальных клеток и повышалась плотность микрососудов в миокарде, повреждённом ISO [28].
Исследование X. Xiong и соавт. (2023) было направлено на изучение защитного эффекта Klotho на старые клетки. Повреждение клеток H9C2 индуцировали D-галактозой (D-Gal), в последующем клетки обрабатывали Klotho in vitro. Обработка D-Gal повышала активность β-GAL (β-галактозидазы), снижала жизнеспособность клеток, усиливала окислительный стресс и уменьшала экспрессию члена 11 семейства растворённых переносчиков 7 (SLC7A11), глутатионпероксидазы-4 (GPx4) и P53 (транскрипционный фактор, регулирующий клеточный цикл), которые являются первичными регуляторами ферроптоза. Klotho замедлял старение, индуцированное D-Gal, вероятно, благодаря способности усиливать экспрессию белков SLC7A11 и GPx4, связанных с ферроптозом [29].
J. Kresovich и соавт. [19] измеряли концентрацию Klotho у 10 069 человек в возрасте 40–79 лет, включённых в программу NHANES (Американская национальная программа социального исследования, проводящаяся Национальным центром статистики здравоохранения Соединённых Штатов Америки с целью среднестатистической оценки состояния здоровья и питания американцев) с 2007 по 2014 год. Данные последующего наблюдения за смертностью, основанные на Национальном индексе смертности, были получены до 31.12.2015. В среднем за 58 мес (диапазон 1–108 мес) было зарегистрировано 616 случаев смерти. Низкая (<666 пг/мл) концентрация Klotho в сыворотке крови оказалась связана с повышением на 31% риска наступления смерти (по сравнению с концентрацией Klotho >985 пг/мл; отношение рисков, ОР=1,31, 95% доверительный интервал ДИ 1,00–1,71, p=0,05). Эти результаты показали, что уровень Klotho в крови у взрослых может служить маркёром риска смертности [19].
В настоящее время существуют ограниченные клинические данные о связи Klotho с СН. J. Cai и соавт. [30] провели перекрёстное исследование с участием 13 625 лиц в возрасте 40–79 лет в рамках программы NHANES (2007–2016 гг.). Модели многовариантной логистической регрессии использовали для изучения связи между концентрацией Klotho в сыворотке крови (ln-трансформация) и СН. В общей сложности у 533 (2,9%) человек была выявлена СН, а лица с наименьшими тертилями (Т) концентрации Klotho в сыворотке крови имели самый высокий % СН (Т₁ 3,8% vs Т₂ 2,8% и Т₃ 2,1%; p <0,001). После поправки на потенциальные факторы ln (Klotho) отрицательно и независимо ассоциировался с риском СН (отношение шансов, ОШ=0,55, 95% ДИ 0,36–0,84). Между тем по сравнению с группой Т₁ более высокая концентрация Klotho в сыворотке крови была связана с более низким риском СН (Т₂: ОШ=0,93, 95% ДИ 0,69–1,29; Т₃: ОШ=0,75, 95% ДИ 0,52–1,09; pдля тренда=0,022). Наконец, анализ подгрупп показал, что более низкие сывороточные концентрации Klotho значимо коррелировали с повышенным риском развития СН [30].
W. Luo и соавт. [31] разработали и провели поперечное исследование с целью оценки связи между содержанием α-Klotho в сыворотке крови и распространённостью СН. Данные были получены в рамках исследования NHANES, в котором приняли участие 11 271 человек в возрасте 40–80 лет. После поправки на множественные ковариаты оказалось, что повышение уровня α-Klotho в сыворотке крови на каждое стандартное отклонение связано со снижением распространённости СН (ОШ=0,76, 95% ДИ 0,68–0,85). ОШ для участников в квартилях 2–4 составило 0,77 (95% ДИ 0,58–1,01), 0,70 (95% ДИ 0,52–0,93) и 0,71 (95% ДИ 0,53–0,95) соответственно по сравнению с участниками в квартиле 1. Стратифицированный анализ продемонстрировал значительные гендерные и расовые различия. Таким образом, исследователи установили независимую связь между уровнем α-Klotho в сыворотке крови и распространённостью СН. Взаимосвязь не всегда была однозначной и зависела от пола и расы [31].
Целью работы C. Mora-Fernández и соавт. [32] в рамках двойного слепого рандомизированного клинического исследования (DAPA-VO2; NCT04197635) стала оценка изменений концентраций Klotho и FGF-23 в крови через 1 мес после приёма дапаглифлозина у 15 пациентов со стабильной HFrEF (группа плацебо — 14 человек). Образцы крови собирали исходно и через 30 дней от начала приёма этого препарата. По сравнению с лицами группы плацебо у пациентов, принимавших дапаглифлозин, наблюдали статистически значимое существенное медианное увеличение содержания Klotho и незначительное снижение уровня FGF-23. В ходе логического анализа было обнаружено статистически значимое увеличение концентрации Klotho и достоверное снижение уровня FGF-23. Таким образом, у пациентов со стабильной HFrEF дапаглифлозин приводил к кратковременному увеличению уровня Klotho и снижению содержания FGF-23 в сыворотке крови [32].
Фактор роста фибробластов 23 при хронической сердечной недостаточности
FGF23 является фосфотропным гормоном, который, наряду с FGF19 и FGF21, принадлежит к подсемейству эндокринных FGF [33, 34]. Молекулярная масса FGF23 составляет 32 кДа; ген FGF23 расположен на хромосоме 12, состоит из 3 экзонов, кодирующих белок, состоящий из 251 аминокислот [34, 35]. FGF23 секретируется в основном остеоцитами для поддержания фосфатного и минерального гомеостаза [36]. Его физиологическое влияние на функции почек опосредовано связыванием с FGFR1 в клетках проксимальных канальцев в присутствии его кофактора Klotho. Этот комплекс индуцирует внутриклеточную активацию сигнализации MAPK, что приводит к усилению почечной экскреции фосфатов и снижению синтеза 1,25-дигидроксивитамина D [37]. FGF23 лишь минимально экспрессируется в желудочно-кишечном тракте, иммунной, репродуктивной и сердечно-сосудистой системе у здоровых взрослых [38–40]. Показано, что при патологических состояниях интенсивность экспрессии FGF23 чрезмерно усиливается в костях, сердце, печени и почках [38–40].
Экспериментальные исследования показали, что FGF23 способствует гипертрофии сердца при участии зависимой от рецептора FGF4 активации PLC Cγ / KN (кальциневрин) / NFAT (активированный ядерный фактор Т-клеток) независимо от его корецептора Klotho [41]. Экспрессия FGF23 значимо усиливается при ремоделировании сердца и при СН независимо от сохранённой или сниженной функции почек [40]. FGF23 может стимулировать профибротические факторы в миоцитах, индуцируя связанные с фиброзом пути [40]. FGF23 напрямую индуцирует прогипертрофические гены и способствует прогрессированию гипертрофии ЛЖ ауто- и паракринным образом [40].
Исследование M. Liu и соавт. [42] было направлено на оценку связи между FGF23 и риском развития ССЗ в общей популяции. В анализ включили 29 проспективных исследований (135 576 участников). Анализ категорий в общей популяции показал, что повышенные уровни FGF23 были связаны с высоким риском инфаркта миокарда (ИМ), инсульта, СН, неблагоприятными сердечно- сосудистыми событиями (ССС), сердечно-сосудистой и общей смертностью. Удвоение концентрации FGF23 также оказалось ассоциировано с повышенным риском ИМ, инсульта, СН, неблагоприятных ССС, сердечно-сосудистой и общей смертностью [42].
G. Vergaro и соавт. [43] изучали клинические корреляты и прогностическую ценность интактного FGF23 (iFGF23) у пациентов с СН. Пациенты со стабильной СН и ФВ ЛЖ <50% были проспективно включены в исследование (150 человек, 82% мужчин, средний возраст 65 лет). 1-й, 2-й и 3-й тертиль iFGF23 составили <35,2, 35,2–50,9 и >50,9 пг/мл соответственно. ФВ ЛЖ снижалась от 1-го до 3-го тертиля iFGF23 (р=0,014). Уровень предшественника BNP (NT-proBNP) увеличивался от 1-го к 3-му тертилю (р=0,001), тогда как пиковое потребление кислорода снижалось (р <0,001). У 35 (23%) пациентов зафиксировали первичную (смерть по любой причине или госпитализация по поводу СН через 5 лет), а у 26 (17%) — вторичную конечную точку (смерть по любой причине через 5 лет). При многофакторном анализе iFGF23 независимо предсказал первичную конечную точку помимо возраста, пола и ФВ ЛЖ (HR=4,6, 95% CI 2,1–10,3; p <0,001), возраста, пола и расчётной скорости клубочковой фильтрации (рСКФ; HR=4,1 95% CI 1,6–10,3; p=0,003), а также возраста, пола и NT-proBNP (ОР=3,6, 95% ДИ 1,6–8,2; p=0,002). Таким образом, iFGF23 связан с тяжестью заболевания и его исходом у этой категории больных [43].
B. Von Jeinsen и соавт. [44] изучали уровни FGF-23, измеренные в костном мозге (FGF23-BM) и в периферической крови (FGF23-P) у пациентов с ХСН. Исследователи определили содержание FGF23-P и FGF23-BM у 203 пациентов с ХСН (85% мужчин, средний возраст 61,3 года) с ФВ ЛЖ ≤45% (контрольная группа — 48 здоровых людей, из них 48% мужчин, средний возраст 39,2 года). Медиана наблюдения составила 1673 дня. Уровни FGF23-P (медиана 60,3 vs 22,0 ЕД/мл; p <0,001) и FGF23-BM (медиана 130,7 vs 93,1 ЕД/мл; p <0,001) оказались выше у пациентов с ХСН по сравнению со здоровыми людьми из контрольной группы. Концентрация FGF23-BM была значительно выше, чем FGF23-P как у пациентов с ХСН, так и у здоровых людей (p <0,001). FGF23-P и FGF23-BM оказались значимо связаны с ФВ ЛЖ (r=-0,37 и r=-0,33 соответственно), NT-proBNP (r=0,57 и r=0,6 соответственно), тяжестью СН (r=0,28 и r=0,25 соответственно) и рСКФ (r=-0,43 и r=-0,41 соответственно; для всех показателей p <0,001) и были независимо ассоциированы со смертностью от всех причин [44].
В проспективном когортном исследовании R. Elzayat и соавт. [45] оценивали прогностическую ценность FGF23 у детей с ХСН (40 пациентов и 20 здоровых детей контрольной группы). Тяжесть симптомов оценивали согласно классификации ХСН у детей в модификации по Ross. Пациентов наблюдали в течение 12 мес. У пациентов с ХСН уровень FGF23 был значительно выше по сравнению с контрольной группой (355,68±97,27 и 60,20±11,04 пг/мл соответственно; p <0,001). За период наблюдения 3 пациента умерли и 11 были госпитализированы по поводу СН. По сравнению с пациентами со стабильным течением СН у этих 14 пациентов наблюдали значительно более высокие концентрации FGF23 (320,04±89,56 и 421,86±75,50 пг/мл соответственно; p <0,001). Уровень FGF23 положительно коррелировал с содержанием NT-proBNP и конечным диастолическим диаметром левого желудочка (КДР ЛЖ) и отрицательно коррелировал с ФВ ЛЖ. Способность FGF23 предсказывать неблагоприятные ССС оценивали при помощи ROC-анализа. Оптимальная точка отсечения составила 375 пг/мл с чувствительностью 85,71%, специфичностью 84,62%, положительной прогностической ценностью 75,0, отрицательной прогностической ценностью 91,7 и площадью под кривой AUC=0,878. Многовариантный регрессионный анализ продемонстрировал, что FGF23 выступил единственным независимым предиктором ухудшения клинического состояния у лиц детского возраста, страдающих ХСН [45].
C. Roy и соавт. [46] определяли концентрации FGF-23 у пациентов с СНсФВ (HFpEF). Обследовали 143 пациента с HFpEF (78±8 лет, 61% пациентов женского пола) и 31 человека контрольной группы того же возраста и пола. Медиана FGF-23 оказалась значительно выше у пациентов с HFpEF по сравнению с контрольной группой [247 (115; 548) vs 61 (51; 68) ЕД/мл, p <0,001]. Среди пациентов с HFpEF более высокие концентрации FGF-23 были связаны с женским полом, более высокой частотой фибрилляции предсердий (ФП), более низким уровнем гемоглобина, худшей функцией почек и более высокими концентрациями NT-proBNP (для всех показателей p <0,05). FGF-23 оказался сильным предиктором развития неблагоприятных ССС [46].
В исследование F. Hofer и соавт. [47] были проспективно включены пациенты, перенёсшие плановое аортокоронарное шунтирование и/или операцию на сердечном клапане. Концентрации FGF23 в плазме крови оценивали перед операцией. В исследование вошёл 451 пациент (средний возраст 70 лет, 28,8% женщин), которых наблюдали в течение в среднем 3,9 года. У лиц с более высокими квартилями FGF23 более часто имели место неблагоприятные ССС (1-й квартиль — 7,1%, 2-й — 8,6%, 3-й — 15,1%, 4-й — 34,3%). FGF23 оказался независимым предиктором сердечно-сосудистой смерти, развития ХСН и послеоперационной ФП у лиц, перенёсших операцию на сердце. Учитывая индивидуализированную оценку риска, рутинная предоперационная оценка FGF23 может улучшить выявление пациентов с высоким риском неблагоприятных ССС [47].
S. Binnenmars и соавт. [48] оценивали связь FGF23 с развитием впервые возникшей СНнФВ или СНсФВ в большой проспективной популяционной когорте. Было обследовано 6830 участников (в возрасте 53,8±12,1 года, 49,7% мужчин). Ферритин (стандартизованный β-коэффициент=-0,24; p <0,001) и рСКФ (стандартизированный β-коэффициент=-0,13; p <0,001) оказались самыми сильными независимыми коррелятами FGF23. После периода наблюдения с медианой 7,4 (интерквартильный размах 6,9–7,9) года у 227 (3,3%) человек развилась СН (у 132 — СНнФВ, у 88 — СНсФВ). Более высокий уровень FGF23 был связан с повышенным риском развития СН и с повышенным риском развития СНнФВ. Связь между FGF23 и СНсФВ потеряла статистическую значимость после многофакторной корректировки [48].
Склеростин при хронической сердечной недостаточности
Склеростин — белок костной ткани человека, кодируемый геном SOST, расположенным на хромосоме 17 в области 17q12–q21 [49, 50]. Склеростин принадлежит к семейству антагонистов костного морфогенетического белка (BMP) и участвует в процессах костеобразования [49, 50]. В гене SOST идентифицировано несколько регуляторных элементов, ответственных за транскрипцию склеростина в костной ткани [49]. Экспрессия склеростина происходит в почках, печени, поджелудочной железе и сердце, но в основном он вырабатывается в костной ткани зрелыми остеоцитами [49, 50]. Секреция склеростина приводит к снижению костеобразования, поскольку ингибируется активация остеобластов и подавляется костный обмен [18]. Склеростин ингибирует канонический сигнальный путь Wnt посредством его связывания с корецепторами Wnt LRP (рецепторы липопротеинов низкой плотности) 5/6 [51]. Активация канонического сигнального пути Wnt инициируется такими лигандами, как белки Wnt, которые связываются с рецепторами Frizzled (семейство атипичных рецепторов, связанных с G-белком), и их корецепторами, ассоциированными с LRP 5/6. Внутри цитоплазмы происходит ингибирование GSK-3β (киназа гликогенсинтазы-3 β), приводящее к накоплению β-катенина, который затем транслоцируется в ядро и индуцирует транскрипцию генов [52, 53]. При участии этого механизма дифференцировка мезенхимальных стволовых клеток контролируется в пользу остеобластов. Преобладает дифференцировка остебластов, подавляется апоптоз клеток-предшественников остеобластов, сдерживается хондро-, мио- и адипогенная дифференцировка, что указывает на то, что канонический сигнальный путь Wnt имеет важное значение для дифференцировки мезенхимальных стволовых клеток в клетки линии остеобластов [52, 53]. Помимо ингибирования Wnt / β-катенинового пути склеростин может стимулировать секрецию RANKL (рецептор-активатор лиганда ядерного фактора NF-κB) [54]. Функция склеростина как ингибитора остеогенеза была подтверждена на трансгенных мышах. У мышей с нокаутом склеростина отмечены повышенное костеобразование и высокая прочность костей, в то время как у животных с гиперэкспрессией склеростина наблюдались низкая костная масса и хрупкость костей [50].
Установлено, что гладкомышечные клетки сосудов могут индуцировать фенотипический переход к остеоцитоподобным клеткам, способным экспрессировать типичные остеоцитарные маркёры, включая склеростин в кальцифицирующей среде [56]. Экспрессия склеростина обнаружена в атеросклеротических бляшках, выявлена ассоциация склеростина с кальцификацией сосудов у женщин в менопаузе, с СД, а также с утолщением комплекса интима–медиа [57–60].
R. Sanabria-de la Torre и соавт. (2023) проанализировали связь склеростина с ССЗ и смертностью от них. С этой целью авторы отобрали 11 работ, в который изучали уровень склеростина в сыворотке крови. В 8 из 11 работ исследовали связь между склеростином и ССЗ: в 4 обнаружена положительная, в 2 — отрицательная связь, ещё в 2 связи не установлено. В 5 из 11 работ, включённых в исследование, оценивали сердечно-сосудистую смертность: в 3 обнаружена положительная, в 1 — отрицательная связь, ещё в 1 связи не установлено. Исследователи не обнаружили достаточных результатов, чтобы продемонстрировать ассоциации между повышенными уровнями склеростина и развитием ССЗ и/или сердечно-сосудистой смертности в общей популяции из-за неоднородности результатов. Однако, по-видимому, существует тенденция рассматривать повышенное содержание склеростина в качестве фактора риска как развития ССЗ, так и сердечно- сосудистой смертности в определённых субпопуляциях. Дальнейшие исследования в этой области помогут устранить несоответствия, установленные в ходе настоящей работы, и позволят использовать склеростин в качестве диагностического и прогностического биологического маркёра в будущем [51].
ЗАКЛЮЧЕНИЕ
Исследования в области изучения новых лабораторных биологических маркёров должны помочь в ранней диагностике и подборе более эффективной терапии пациентам кардиологического профиля. Анализ биомаркёров основательно занял свою нишу в онкологии, однако применение их в области ССЗ пребывает лишь в состоянии зарождения. В настоящее время имеются доступные современные технологии для идентификации новых биомаркёров, вследствие чего целесообразна разработка мультибиомаркёрной модели диагностики и прогнозирования течения кардиоваскулярной патологии. Исследования, посвящённые изучению белка Klotho, FGF-23 и склеростина, указывают на потенциально диагностическую и прогностическую значимость их анализа у пациентов с ХСН. Комбинация Klotho, FGF-23 и склеростина с другими маркёрами, возможно, повысит их диагностическое и прогностическое значение. Тем не менее вопросы, связанные с серийным тестированием, в том числе и в условиях мультибиомаркёрной панели, нуждаются в дальнейшем изучении.
ДОПОЛНИТЕЛЬНАЯ ИНФОРМАЦИЯ
Вклад авторов. А.М. Алиева — создание идеи рукописи, поиск источников литературы, написание статьи, окончательное редактирование текста рукописи; Е.В. Резник — кооперация авторского состава, редактирование текста рукописи; И.А. Котикова — поиск источников литературы; И.Г. Никитин — научное консультирование, утверждение окончательного варианта рукописи.
Источник финансирования. Не указан.
Конфликт интересов. Авторы декларируют отсутствие явных и потенциальных конфликтов интересов, связанных с публикацией настоящей статьи.
ADDITIONAL INFORMATION
Author’s contribution. A.M. Alieva — conception, search for literary sources, text writing, and final editing of the manuscript; E.V. Reznik — collaboration of authors, text editing; I.A. Kotikova — search for literary sources; I.G. Nikitin — scientific advice, approval of the final manuscript.
Funding source. Not specified.
Competing interests. The authors declare that they have no competing interests.
About the authors
Amina M. Alieva
Pirogov Russian National Research Medical University
Author for correspondence.
Email: amisha_alieva@mail.ru
ORCID iD: 0000-0001-5416-8579
MD, Cand. Sci. (Med.), associate professor
Russian Federation, MoscowElena V. Reznik
Pirogov Russian National Research Medical University
Email: elenaresnik@gmail.com
ORCID iD: 0000-0001-7479-418X
MD, Dr. Sci. (Med.), department head
Russian Federation, MoscowIrina A. Kotikova
Pirogov Russian National Research Medical University
Email: kotikova.ia@mail.ru
ORCID iD: 0000-0001-5352-8499
student
Russian Federation, MoscowIgor G. Nikitin
Pirogov Russian National Research Medical University
Email: igor.nikitin.64@mail.ru
ORCID iD: 0000-0003-1699-0881
MD, Dr. Sci. (Med.), Professor
Russian Federation, MoscowReferences
- Riccardi M, Sammartino AM, Piepoli M, et al. Heart failure: an update from the last years and a look at the near future. ESC Heart Fail. 2022;9(6):3667–3693. doi: 10.1002/ehf2.14257. Erratum in: ESC Heart Fail. 2023;10(3):2143.
- Golukhova EZ, Alieva AM. Clinical value of natriuretic peptides detection at the patients with chronic heart failure. Kardiologiya i Serdechno-Sosudistaya Khirurgiya. 2007;(1):45–51. EDN: HGTYXS
- Bozkurt B, Coats AJ, Tsutsui H, et al. Universal Definition and Classification of Heart Failure: A Report of the Heart Failure Society of America, Heart Failure Association of the European Society of Cardiology, Japanese Heart Failure Society and Writing Committee of the Universal Definition of Heart Failure. J Card Fail. 2021:S1071-9164(21)00050-6. doi: 10.1016/j.cardfail.2021.01.022. Epub ahead of print.
- Szlagor M, Dybiec J, Młynarska E, et al. Chronic Kidney Disease as a Comorbidity in Heart Failure. Int J Mol Sci. 2023;24(3):2988. doi: 10.3390/ijms24032988
- Golukhova EZ, Teryaeva NB, Alieva AM. Natriuretic peptides — markers and prognosis factors in chronic heart failure. Creative Cardiology. 2007;(1–2):126–136. (In Russ.) EDN: KAOPTV
- Kuro-o M, Matsumura Y, Aizawa H, et al. Mutation of the mouse klotho gene leads to a syndrome resembling ageing. Nature. 1997;390(6655):45–51. doi: 10.1038/36285
- Alieva AM, Reznik EV, Teplova NV, et al. Klotho protein and atherosclerotic cardiovascular diseases: prolonging the thread of life. Russian Medicine. 2022;28(5):365–380. doi: 10.17816/medjrf110823
- Liu Y, Chen M. Emerging role of α-Klotho in energy metabolism and cardiometabolic diseases. Diabetes Metab Syndr. 2023;17(10):102854. doi: 10.1016/j.dsx.2023.102854
- Prud'homme GJ, Kurt M, Wang Q. Pathobiology of the Klotho Antiaging Protein and Therapeutic Considerations. Front Aging. 2022;(3):931331. doi: 10.3389/fragi.2022.931331
- Tobias JH. Sclerostin and Cardiovascular Disease. Curr Osteoporos Rep. 2023;21(5):519–526. doi: 10.1007/s11914-023-00810-w
- Olejnik A, Franczak A, Krzywonos-Zawadzka A, et al. The Biological Role of Klotho Protein in the Development of Cardiovascular Diseases. Biomed Res Int. 2018;(2018):5171945. doi: 10.1155/2018/5171945. Erratum in: Biomed Res Int. 2020;(2020):1463925.
- Alieva AM, Pinchuk TV, Kislyakov VA, et al. Fibroblast growth factor-23 (fgf23) is a novel biological marker in heart failure. KMJ. 2022;(1):59–65. doi: 10.26269/pygh-k050
- Kuro-O M. The Klotho proteins in health and disease. Nat Rev Nephrol. 2019;15(1):27–44. doi: 10.1038/s41581-018-0078-3
- Thomas SM, Li Q, Faul C. Fibroblast growth factor 23, klotho and heparin. Curr Opin Nephrol Hypertens. 2023;32(4):313–323. doi: 10.1097/MNH.0000000000000895
- Chen G, Liu Y, Goetz R, et al. α-Klotho is a non-enzymatic molecular scaffold for FGF23 hormone signalling. Nature. 2018;553(7689):461–466. doi: 10.1038/nature25451
- Ranjbar N, Raeisi M, Barzegar M, et al. The possible anti-seizure properties of Klotho. Brain Res. 2023;(1820):148555. doi: 10.1016/j.brainres.2023.148555
- Masuda H, Chikuda H, Suga T, et al. Regulation of multiple ageing-like phenotypes by inducible klotho gene expression in klotho mutant mice. Mech Ageing Dev. 2005;126(12):1274–1283. doi: 10.1016/j.mad.2005.07.007
- Espuch-Oliver A, Vázquez-Lorente H, Jurado-Fasoli L, et al. References Values of Soluble α-Klotho Serum Levels Using an Enzyme-Linked Immunosorbent Assay in Healthy Adults Aged 18–85 Years. J Clin Med. 2022;11(9):2415. doi: 10.3390/jcm11092415
- Kresovich JK, Bulka CM. Low Serum Klotho Associated With All-cause Mortality Among a Nationally Representative Sample of American Adults. J Gerontol A Biol Sci Med Sci. 2022;77(3):452–456. doi: 10.1093/gerona/glab308
- Li L, Liu W, Mao Q, et al. Klotho Ameliorates Vascular Calcification via Promoting Autophagy. Oxid Med Cell Longev. 2022;(2022):7192507. doi: 10.1155/2022/7192507
- Mencke R, Hillebrands JL; NIGRAM consortium. The role of the anti-ageing protein Klotho in vascular physiology and pathophysiology. Ageing Res Rev. 2017;(35):124–146. doi: 10.1016/j.arr.2016.09.001
- Wang Y, Wang K, Bao Y, et al. The serum soluble Klotho alleviates cardiac aging and regulates M2a/M2c macrophage polarization via inhibiting TLR4/Myd88/NF-κB pathway. Tissue Cell. 2022;(76):101812. doi: 10.1016/j.tice.2022.101812
- Li X, Zhai Y, Yao Q, et al. Up-regulation of Myocardial Klotho Expression to Promote Cardiac Functional Recovery in Old Mice following Endotoxemia. Res Sq [Preprint]. 2023:rs.3.rs-2949854. doi: 10.21203/rs.3.rs-2949854/v1
- Ding J, Tang Q, Luo B, et al. Klotho inhibits angiotensin II-induced cardiac hypertrophy, fibrosis, and dysfunction in mice through suppression of transforming growth factor-β1 signaling pathway. Eur J Pharmacol. 2019;(859):172549. doi: 10.1016/j.ejphar.2019.172549
- Wang K, Li Z, Li Y, et al. Cardioprotection of Klotho against myocardial infarction-induced heart failure through inducing autophagy. Mech Ageing Dev. 2022;(207):111714. doi: 10.1016/j.mad.2022.111714
- Kamel SS, Baky NAA, Karkeet RM, et al. Astaxanthin extenuates the inhibition of aldehyde dehydrogenase and Klotho protein expression in cyclophosphamide-induced acute cardiomyopathic rat model. Clin Exp Pharmacol Physiol. 2022;49(2):291–301. doi: 10.1111/1440-1681.13598
- Zhuang X, Sun X, Zhou H, et al. Klotho attenuated Doxorubicin-induced cardiomyopathy by alleviating Dynamin-related protein 1-mediated mitochondrial dysfunction. Mech Ageing Dev. 2021;(195):111442. doi: 10.1016/j.mad.2021.111442
- Chen WY. Soluble Alpha-Klotho Alleviates Cardiac Fibrosis without Altering Cardiomyocytes Renewal. Int J Mol Sci. 2020;21(6):2186. doi: 10.3390/ijms21062186
- Xiong X, Wang G, Wang Y, et al. Klotho protects against aged myocardial cells by attenuating ferroptosis. Exp Gerontol. 2023;(175):112157. doi: 10.1016/j.exger.2023.112157
- Cai J, Zhang L, Chen C, et al. Association between serum Klotho concentration and heart failure in adults, a cross-sectional study from NHANES 2007-2016. Int J Cardiol. 2023;(370):236–243. doi: 10.1016/j.ijcard.2022.11.010
- Luo W, Wei N, Sun Z, Gong Y. Association between serum α-klotho level and the prevalence of heart failure in the general population. Cardiovasc J Afr. 2023;(34):1–6. doi: 10.5830/CVJA-2023-042. Epub ahead of print.
- Mora-Fernández C, Pérez A, Mollar A, et al. Short-term changes in klotho and FGF23 in heart failure with reduced ejection fraction-a substudy of the DAPA-VO2 study. Front Cardiovasc Med. 2023;(10):1242108. doi: 10.3389/fcvm.2023.1242108
- Nakano T, Kishimoto H, Tokumoto M. Direct and indirect effects of fibroblast growth factor 23 on the heart. Front Endocrinol (Lausanne). 2023;(14):1059179. doi: 10.3389/fendo.2023.1059179
- Agoro R, White KE. Regulation of FGF23 production and phosphate metabolism by bone-kidney interactions. Nat Rev Nephrol. 2023;19(3):185–193. doi: 10.1038/s41581-022-00665-x
- Garcia-Fernandez N, Lavilla J, Martín PL, et al. Increased Fibroblast Growth Factor 23 in Heart Failure: Biomarker, Mechanism, or Both? Am J Hypertens. 2019;32(1):15–17. doi: 10.1093/ajh/hpy153
- Ho BB, Bergwitz C. FGF23 signalling and physiology. J Mol Endocrinol. 2021;66(2):R23–R32. doi: 10.1530/JME-20-0178
- Suzuki Y, Kuzina E, An SJ, et al. FGF23 contains two distinct high-affinity binding sites enabling bivalent interactions with α-Klotho. Proc Natl Acad Sci U S A. 2020;117(50):31800–31807. doi: 10.1073/pnas.2018554117
- Cipriani C, Minisola S, Colangelo L, et al. FGF23 functions and disease. Minerva Endocrinol (Torino). 2022;47(4):437–448. doi: 10.23736/S2724-6507.21.03378-2
- Dastghaib S, Koohpeyma F, Shams M, et al. New concepts in regulation and function of the FGF23. Clin Exp Med. 2023;23(4):1055–1066. doi: 10.1007/s10238-022-00844-x
- Leifheit-Nestler M, Haffner D. Paracrine Effects of FGF23 on the Heart. Front Endocrinol (Lausanne). 2018;(9):278. doi: 10.3389/fendo.2018.00278
- Grabner A, Amaral AP, Schramm K, et al. Activation of Cardiac Fibroblast Growth Factor Receptor 4 Causes Left Ventricular Hypertrophy. Cell Metab. 2015;22(6):1020–1032. doi: 10.1016/j.cmet.2015.09.002
- Liu M, Xia P, Tan Z, et al. Fibroblast growth factor-23 and the risk of cardiovascular diseases and mortality in the general population: A systematic review and dose-response meta-analysis. Front Cardiovasc Med. 2022;(9):989574. doi: 10.3389/fcvm.2022.989574
- Vergaro G, Del Franco A, Aimo A, et al. Intact fibroblast growth factor 23 in heart failure with reduced and mildly reduced ejection fraction. BMC Cardiovasc Disord. 2023;23(1):433. doi: 10.1186/s12872-023-03441-2
- von Jeinsen B, Sopova K, Palapies L, et al. Bone marrow and plasma FGF-23 in heart failure patients: novel insights into the heart-bone axis. ESC Heart Fail. 2019;6(3):536–544. doi: 10.1002/ehf2.12416
- Elzayat RS, Bahbah WA, Elzaiat RS, Elgazzar BA. Fibroblast growth factor 23 in children with or without heart failure: a prospective study. BMJ Paediatr Open. 2023;7(1):e001753. doi: 10.1136/bmjpo-2022-001753
- Roy C, Lejeune S, Slimani A, et al. Fibroblast growth factor 23: a biomarker of fibrosis and prognosis in heart failure with preserved ejection fraction. ESC Heart Fail. 2020;7(5):2494–2507. doi: 10.1002/ehf2.12816
- Hofer F, Hammer A, Pailer U, et al. Relationship of Fibroblast Growth Factor 23 With Hospitalization for Heart Failure and Cardiovascular Outcomes in Patients Undergoing Cardiac Surgery. J Am Heart Assoc. 2023;12(5):e027875. doi: 10.1161/JAHA.122.027875
- Binnenmars SH, Hoogslag GE, Yeung SMH, et al. Fibroblast Growth Factor 23 and Risk of New Onset Heart Failure With Preserved or Reduced Ejection Fraction: The PREVEND Study. J Am Heart Assoc. 2022;11(15):e024952. doi: 10.1161/JAHA.121.024952
- Oniszczuk A, Kaczmarek A, Kaczmarek M, et al. Sclerostin as a biomarker of physical exercise in osteoporosis: A narrative review. Front Endocrinol (Lausanne). 2022;(13):954895. doi: 10.3389/fendo.2022.954895
- Jaśkiewicz Ł, Chmielewski G, Kuna J, et al. The Role of Sclerostin in Rheumatic Diseases: A Review. J Clin Med. 2023;12(19):6248. doi: 10.3390/jcm12196248
- Sanabria-de la Torre R, González-Salvatierra S, García-Fontana C, et al. Exploring the Role of Sclerostin as a Biomarker of Cardiovascular Disease and Mortality: A Scoping Review. Int J Environ Res Public Health. 2022;19(23):15981. doi: 10.3390/ijerph192315981
- Vasiliadis ES, Evangelopoulos DS, Kaspiris A, et al. Sclerostin and Its Involvement in the Pathogenesis of Idiopathic Scoliosis. J Clin Med. 2021;10(22):5286. doi: 10.3390/jcm10225286
- Maeda K, Kobayashi Y, Koide M, et al. The Regulation of Bone Metabolism and Disorders by Wnt Signaling. Int J Mol Sci. 2019;20(22):5525. doi: 10.3390/ijms20225525
- Tu X, Delgado-Calle J, Condon KW, et al. Osteocytes mediate the anabolic actions of canonical Wnt/β-catenin signaling in bone. Proc Natl Acad Sci U S A. 2015;112(5):E478–E486. doi: 10.1073/pnas.1409857112
- Daniele G, Winnier D, Mari A, et al. Sclerostin and Insulin Resistance in Prediabetes: Evidence of a Cross Talk Between Bone and Glucose Metabolism. Diabetes Care. 2015;38(8):1509–1517. doi: 10.2337/dc14-2989
- Matsui S, Yasui T, Kasai K, et al. Increase in circulating sclerostin at the early stage of menopausal transition in Japanese women. Maturitas. 2016;(83):72–77. doi: 10.1016/j.maturitas.2015.10.001
- Mackey RH, Venkitachalam L, Sutton-Tyrrell K. Calcifications, arterial stiffness and atherosclerosis. Adv Cardiol. 2007;(44):234–244. doi: 10.1159/000096744
- Sabancilar I, Unsal V, Demir F, et al. Does oxidative status affect serum sclerostin levels in patients with type 2 diabetes mellitus? Folia Med (Plovdiv). 2023;65(1):46–52. doi: 10.3897/folmed.65.e72953
- Golledge J, Thanigaimani S. Role of Sclerostin in Cardiovascular Disease. Arterioscler Thromb Vasc Biol. 2022;42(7):e187–e202. doi: 10.1161/ATVBAHA.122.317635
- Frysz M, Gergei I, Scharnagl H, et al. Circulating Sclerostin Levels Are Positively Related to Coronary Artery Disease Severity and Related Risk Factors. J Bone Miner Res. 2022;37(2):273–284. doi: 10.1002/jbmr.4467
Supplementary files





